Search
Home
The Ministry
Leadership
Organizational Chart
Agricultural Policy
Agricultural Income & Budgetary Issues
EU & International Relations
Elaborations - Presentations - Documentation
Specific Measures for Smaller Aegean Islands
Library of our Ministry
Farmer
Livestock
Animal By Products
Zootechnical Legislation
Bovine Species
Porcine Species
List of approved dealers of live animals
PDO-PGI-TSG Products
Submission and scrutiny procedures for registration applications
EU and National Legislation
Oppositions
List of the Greek PDO and PGI products and Specifications
Register Geographical Indications
Related links
Plant Protection
Plant Protection Products
Authorization of Plant Protection Products
Plant Health Inspection Service
Control, Distribution, Use of Plant Protection Products
Biocides
Establishments
Livestock-Poultry Establishments
Plant Propagating Material Establishments
Food Establishments
Feed Business Operators
List of Approved Semen Collection and Storage Centres (Directive 88/407/EEC)
Genetically Modified Plants for Cultivation
Medical Cannabis
Official Testing Laboratories
Environment Spatial Planning and Climate Change
Environment
Citizen
Pet Animals
Animals used for scientific purposes
PDO-PGI-TSG Products
Official Testing Laboratories
Antimicrobial Resistance topics
Useful Links
SiteMap
Contact
«I-AGRIC» App
Home
The Ministry
Organizational Chart
Organizational Chart
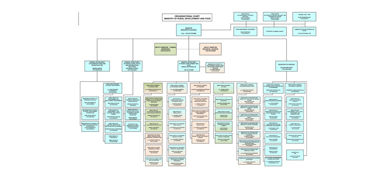
ORGANIZATIONAL CHART
(13.01.2026)
Atom RSS Feed
RSS Syndicate 2.0 Feed
Search
Home
The Ministry
History
Former Ministers - Under-secretaries
Leadership
Organizational Chart
Agricultural Policy
Agricultural Income & Budgetary Issues
EU & International Relations
International Organisations
Elaborations - Presentations - Documentation
Escalation Maps
Specific Measures for Smaller Aegean Islands
Working Papers - Articles - Studies
Library of our Ministry
Thesmophoria 2013
Farmer
Livestock
Animal By Products
Bivalve Molluscs and Fishery Products
Zootechnical Legislation
Bovine Species
Equidae
Feeding Stuffs
Aquaculture Animals
Bee Health
Ovine & Caprine Species
Porcine Species
Poultry
Snail
Transporter of Animals
List of approved dealers of live animals
PDO-PGI-TSG Products
Submission and scrutiny procedures for registration applications
EU and National Legislation
Oppositions
List of the Greek PDO and PGI products and Specifications
Register Geographical Indications
Related links
Imports-Exports
Imports of Food & Feed of Non-Animal Origin
Exports to third countries
List of Approved Establishments for the Production of Sprouts
Plant Protection
Plant Protection Products
Authorization of Plant Protection Products
Plant Health Inspection Service
Control, Distribution, Use of Plant Protection Products
Biocides
Establishments
Livestock-Poultry Establishments
Plant Propagating Material Establishments
Food Establishments
Feed Business Operators
List of Approved Semen Collection and Storage Centres (Directive 88/407/EEC)
Genetically Modified Plants for Cultivation
Medical Cannabis
Promotion of Agricultural Products
Organic Farming
Official Testing Laboratories
Specific Measures in favour of the Smaller Aegean Islands
Cereals
Environment Spatial Planning and Climate Change
Environment
Citizen
Pet Animals
Animals used for scientific purposes
PDO-PGI-TSG Products
Food & Safety
Official Testing Laboratories
Antimicrobial Resistance topics
Useful Links
SiteMap
Contact
«I-AGRIC» App
×
×
Επικοινωνία με Υπεύθυνο Προστασίας Δεδομένων (DPO)
Όνομα
*
Επίθετο
*
Το ηλεκτρονικό σας ταχυδρομείο
*
Το μήνυμά σας (*)
*
reCAPTCHA
*
Αποστολή
Website
×
×
Έρευνα Ικανοποίησης Χρηστών
1. Ποιος είναι ο βαθμός ικανοποίησης σας σχετικά με την αναζήτηση σας για στατιστικά στοιχεία στον ιστότοπο του ΥΠΑΑΤ;
*
Πλήρης
Μερική
Καθόλου
2. Βαθμολογήστε από 1 έως 5, με άριστα το 5, τον ιστότοπο του ΥΠΑΑΤ με τα στατιστικά στοιχεία όσον αφορά στα ακόλουθα:
Προσβασιμότητα
*
1
2
3
4
5
Ευκολία στη χρήση
*
1
2
3
4
5
Εμφάνιση
*
1
2
3
4
5
3. Θα συστήνατε τον ιστότοπο του ΥΠΑΑΤ σε έναν φίλο ή συνάδελφό σας;
*
Ναι, οπωσδήποτε
Μάλλον ναι
Μάλλον όχι
Όχι, σε καμία περίπτωση
4. Πόσο συχνά χρησιμοποιείτε στατιστικά στοιχεία;
*
Με συχνότητα μικρότερη ή ίση του μήνα
Με συχνότητα μεγαλύτερη του μήνα, αλλά μικρότερη ή ίση του έτους
Με συχνότητα μεγαλύτερη του έτους
5. Τυχόν προτάσεις σας για τη βελτίωση των υπηρεσιών και/ή του ιστότοπου του ΥΠΑΑΤ
Math Captcha
*
9 + 2 =
Αποστολή
Last Name
×
×
Επικοινωνία με τον Στατιστικό Επικεφαλής του ΥΠΑΑΤ
Όνομα
*
Επίθετο
*
Το ηλεκτρονικό σας ταχυδρομείο
*
Το μήνυμά σας (*)
*
Math Captcha
*
4 + 1 =
Αποστολή
Website
×
×